Renesas Electronics RAA211412 DC-DC Step-Down Regulator

Renesas Electronics RAA211412 DC-DC Step-Down Regulator supports a wide operating input voltage range from 5.8V to 45V and adjustable output voltage. This DC-DC step-down regulator can deliver up to 1A output current with premium load regulation and line regulation performance. The RAA211412 regulator employs the PWM peak-current mode control architecture at a 630kHz switching frequency, providing fast transient response performance. This RAA211412 regulator offers protection features such as cycle-by-cycle current limit, input voltage UVLO, output voltage undervoltage protection, and thermal shutdown. This step-down regulator can be easily used with minimum BOM, internal soft-start, and loop compensation circuit. Typical applications include power meters, battery-powered devices, distributed power systems, and handheld power tools.

Features

  • 5.8V to 45V wide input voltage range
  • Adjustable output voltage 
  • Up to 1A output current 
  • Internal compensation 
  • Internal soft-start
  • 600mΩ internal MOSFET
  • 630kHz switching frequency
  • Pulse skipping mode under light load condition
  • Cycle-by-cycle current limit
  • Input voltage UVLO and output voltage undervoltage protection
  • Thermal shutdown
  • Available in the TSOT23-6 package

Applications

  • Power meters
  • Battery powered devices
  • Distributed power systems
  • Handheld power tools

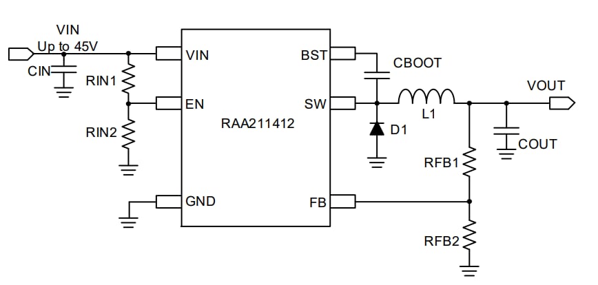
Typical Application Circuit

Application Circuit Diagram - Renesas Electronics RAA211412 DC-DC Step-Down Regulator

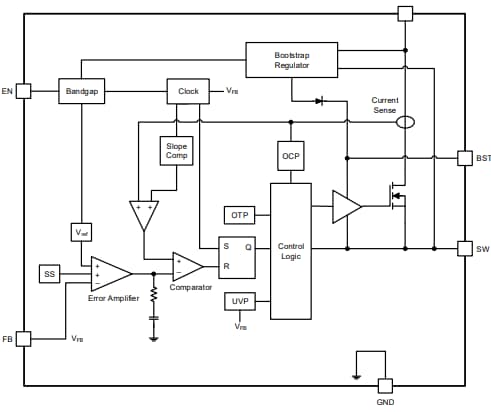
Block Diagram

Block Diagram - Renesas Electronics RAA211412 DC-DC Step-Down Regulator
Publicado: 2023-06-07 | Actualizado: 2023-07-11