Micro Crystal RV-8263-C8 Evaluation Board

Micro Crystal RV-8263-C8 Evaluation Board is designed to evaluate the RV-8263-C8 Real-Time Clock (RTC) Modules. These RTC modules with an I2C-bus interface incorporate an integrated CMOS circuit together with a built-in tuning fork crystal oscillating at 32.768kHz. The RV-8263-C8 RTC modules provide automatic leap year calculation (2000 to 2099), and the alarm interrupts for year, month, date, weekday, hours, minutes, and seconds settings. The RV-8263-C8 development board is ideally used in IoT, metering, industrial, automotive, healthcare, wearables, and portables.

RV-8263-C8 Development Board

Micro Crystal RV-8263-C8 Evaluation Board

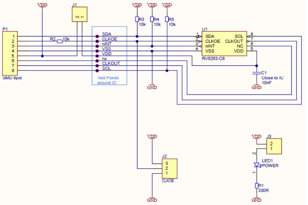
Schematic

Schematic - Micro Crystal RV-8263-C8 Evaluation Board
Publicado: 2024-04-22 | Actualizado: 2024-05-07