Silicon Labs Si446x EZRadioPRO® Transceivers
Silicon Labs Si446x EZRadioPRO® Transceivers are high-performance, low-current transceivers covering sub-GHz frequency bands from 119MHz to 1050MHz. These transceivers offer an outstanding sensitivity of -126dBm while achieving extremely low active and standby current consumption. The Si4464 transceivers offer continuous frequency coverage across the entire sub-GHz band from 119MHz to 960MHz with extremely fine frequency resolution. The Si4463 transceivers include optimal phase noise, blocking, and selectivity performance for narrowband and licensed band applications, such as FCC Part90 and 169MHz wireless Mbus. The Si4464/63 transceivers offer exceptional output power of up to 20dBm with outstanding TX efficiency. Silicon Labs Si4460 transceivers offer active mode TX current consumption of 18mA at +11dBm and RX current of 10mA.Features
- 119MHz to 1050MHz frequency range
- -126dBm receive sensitivity
- Modulation
- (G)FSK, 4(G)FSK, and (G)MSK
- OOK and ASK
- Max output power
- 20dBm (Si4463/64/68)
- 16dBm (Si4461)
- 13dBm (Si4460/67)
- PA support for 27dBm or 30dBm
- Low active power consumption
- 10/13mA RX
- 18mA TX at 10dBm (Si4460/67)
- Ultra-low current power-down modes
- Fast wake and hop times
- 1.8V to 3.6V power supply
- Excellent selectivity performance
- Antenna diversity and T/R switch control
- Highly configurable packet handler
- TX and RX 64-byte FIFOs
- Auto Frequency Control (AFC)
- Automatic Gain Control (AGC)
- Low BOM
- Low battery detector
- Temperature sensor
- 20-pin QFN package
Applications
- Smart metering
- Home security and alarm
- Telemetry
- Garage and gate openers
- Home automation
- Industrial control
- Sensor networks
- Health monitors
- Electronic shelf labels
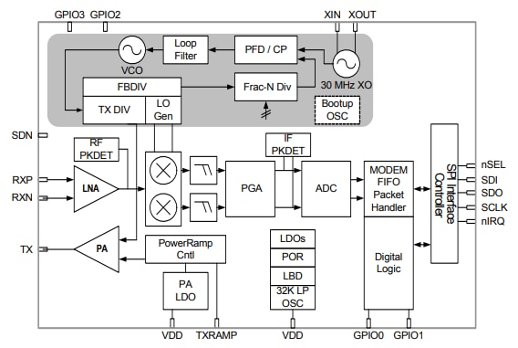
Block Diagram
Additional Resources
Publicado: 2019-05-30
| Actualizado: 2024-01-04
