Skyworks Solutions Inc. Si5330x Ultra-Low Additive Jitter Clock Buffers
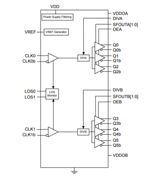
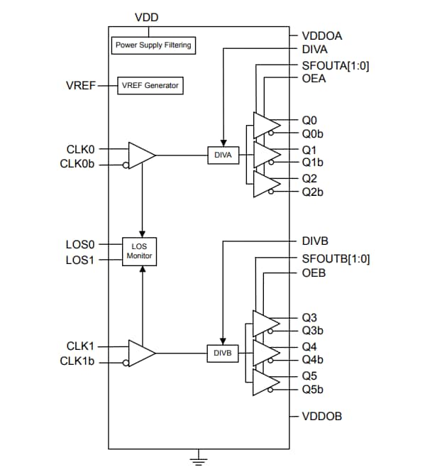
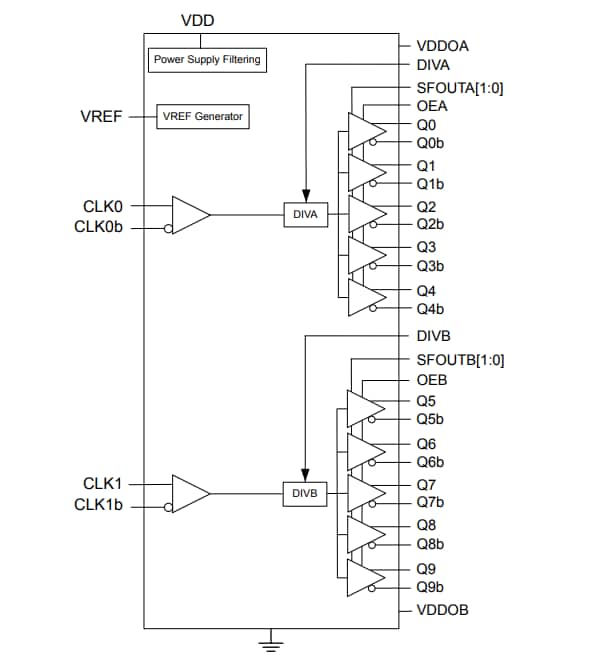
Skyworks Solutions Inc. Si5330x Ultra-Low Additive Jitter Fanout Clock Buffers offer up to 10 universal outputs from any-format input with a 1MHz to 725MHz wide frequency range. The Si5330x Buffers are designed for clock distribution (1MHz minimum) and redundant clocking applications. The devices feature typical ultra-low jitter characteristics of 50fs. Furthermore, built-in LDOs provide high PSRR performance and reduce external components, simplifying low-jitter clock distribution in noisy environments.The Skyworks Si5330x Ultra-Low Additive Jitter Clock Buffers deliver multiple configurations, with some versions offering a selectable input clock using a 2:1 input mux. Additional features on the Si5330x include an independent (synchronous) output enable, glitchless switching, LOS monitor of input clocks, output clock division, and built-in format translation.
The Si5330x Clock Buffers can be paired with the Si534x clocks and jitter attenuators, the Si5332 clocks, and the Si5xx oscillators to supply end-to-end clock tree performance.
Features
- 50fs RMS ultra-low additive jitter
- Built-in LDOs for high PSRR performance
- Up to 10 outputs
- Any-format Inputs (LVPECL, Low-power LVPECL, LVDS, CML, HCSL, LVCMOS)
- Wide frequency range
- Output enable option
- Multiple configuration options
- Dual bank option
- 2:1 input mux operation
- Synchronous output enable
- Loss Of Signal (LOS) monitors for loss of input clock
- /1, /2, /4 Output clock division
- RoHS-compliant, Pb-free
- -40°C to +85°C temperature range
Publicado: 2022-05-11
| Actualizado: 2024-10-31
