STMicroelectronics EVALSTGAP2SCM Demonstration Board
STMicroelectronics EVALSTGAP2SCM Demonstration Board is used to evaluate the STGAP2SCM. The STGAP2SCM is an isolated single gate driver with a 4A current capability and rail-to-rail outputs. This makes the device ideal for high-power inverter applications like motor drivers in industrial applications equipped with MOSFET/IGBT/SiC power switches. Two different variants are available: one with separated source and sink outputs, the other with a single output pin and a dedicated pin for Miller clamp function. The STMicroelectronics EVALSTGAP2SCM Demonstration Board is suitable for both output configuration variants.Features
- High voltage rail up to 1700V
- 4A source/sink at 25°C driver current capability
- Separate sink and source for simplified gate driving configuration (STGAP2SM)
- 4A Miller clamp (STGAP2SCM)
- 100ns short propagation delay
- UVLO function
- Gate driving voltage up to 26V
- Negative gate driving
- On-board isolated DC-DC converters to supply
gate drivers, fed by VAUX = 5V - VDD logic supply local 3.3V or VAUX
- 3.3V, 5V TTL/CMOS inputs with hysteresis
- +15/0V; +15/-3V; +19/0V; +19/-3V easy jumper selection of driving voltage configuration
- Temperature shutdown protection
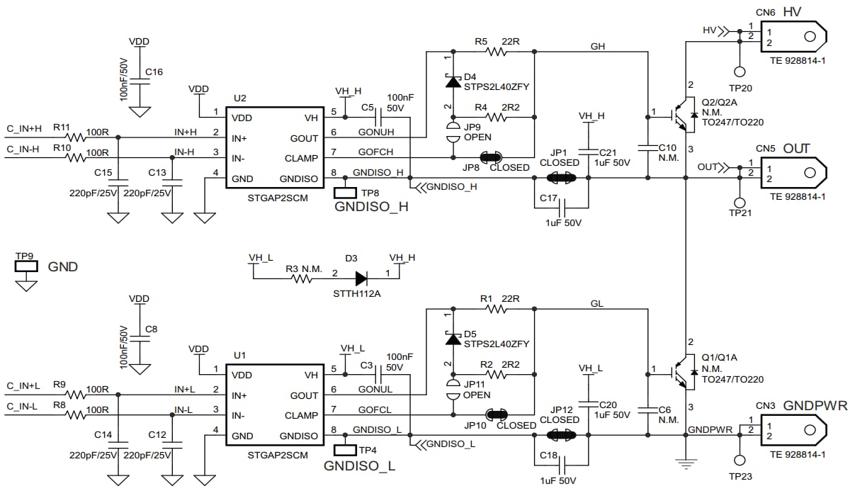
Schematic
Publicado: 2018-07-10
| Actualizado: 2023-02-12
