STMicroelectronics L3751 Synchronous Buck Controller

STMicroelectronics L3751 Synchronous Buck Controller is a 6V to 75V wide input voltage range controller. The L3751 features an extreme voltage conversion ratio over a switching frequency range of 100kHz-1MHz, thanks to a 40nsec minimum conduction time. The diode emulation (DEM) implements a pulse skipping mode that maximizes the efficiency at light-load, giving controlled output voltage ripple. The forced PWM (FPWM) over the load range makes the switching frequency constant and minimizes the output voltage ripple.

Features

  • Wide 6V to 75V input voltage range
  • Adjustable output voltage from 0.8V to 60V
  • 100kHz - 1MHz switching frequency range
  • 40nsec minimum on-time for extreme duty ratio
  • Low dropout operation during line transient
  • Adjustable soft-start or input voltage tracking
  • Pulse skipping or forced PWM operation at light load
  • Synchronization
  • Adjustable precision enable
  • Power Good open collector output validates VOUT
  • 7.5V gate drivers for standard VTH MOSFETs
  • Constant current protection with hiccup mode
  • Precision or lossless programmable current sensing
  • Improved line transient response
  • Input voltage undervoltage lockout
  • Internal voltage monitoring
  • Thermal protection
  • Operating junction temperature range -40°C to 150°C

Applications

  • Telecom, networking, and industrial applications
  • Failsafe systems
  • Unregulated 24V and 48V input voltage bus
  • Conversion from high voltage battery to 12V and 5V rail

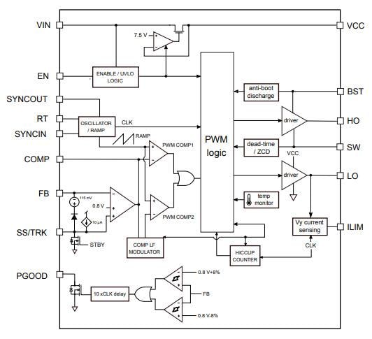
Simplified Block Diagram

Block Diagram - STMicroelectronics L3751 Synchronous Buck Controller

Videos

Publicado: 2022-09-06 | Actualizado: 2025-04-01