STMicroelectronics STEVAL-ISA196V1 Evaluation Board

STMicroelectronics STEVAL-ISA196V1 Evaluation Board uses a non-isolated flyback converter wide range mains designed for general purpose applications. The STEVAL-ISA196V1 board is used to evaluate VIPER114LS, which belongs to the VIPerPlus family. This evaluation board is a high-voltage converter that integrates 800V rugged power MOSFET with PWM current mode control. STMicroelectronics STEVAL-ISA196V1 Evaluation Board features minimal BOM, high efficiency, low standby consumption, and active mode efficiency greater than 78%.

Features

  • Implements non-isolated flyback converter
  • Integrates 800V power MOSFETs with PWM current-mode control
  • Small size
  • Single layered
  • Low standby consumption
  • Minimal Bill Of Materials (BOM)
  • EMI according to EN55022-Class-B
  • RoHS compliant

Specifications

  • 85VAC to 265VAC universal AC main input voltage range
  • 5V output voltage
  • 1.2A output current
  • 6W rated output power
  • >78% active mode efficiency
  • No-load input power at 230VAC (<10mW)

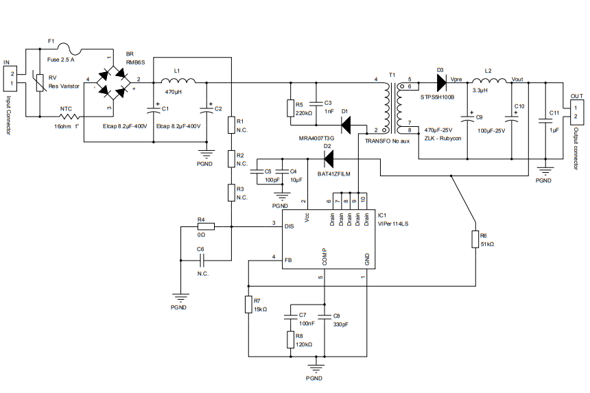
STEVAL-ISA196V1 Schematic Diagram

Schematic - STMicroelectronics STEVAL-ISA196V1 Evaluation Board
Publicado: 2018-06-14 | Actualizado: 2023-02-08