STMicroelectronics STEVAL-MKI187V1 ArgonKey Mezzanine Board

STMicroelectronics STEVAL-MKI187V1 ArgonKey Mezzanine Board (96Boards Argonkey) is designed according to the Linaro specification. The board is a sensor hub platform for all 96-boards-compliant products. The STMicroelectronics STEVAL-MKI187V1 is used as a standalone board or connected to the HiKey (LeMaker) board from 96Boards. The board has two buttons (Reset and user) and several LEDs positioned for IoT hardware applications.

Features

  • The following ST MEMS sensors are mounted
    • LSM6DSL 6-axis inertial module
    • LIS2MDL Magnetic sensor
    • LPS22HB Pressure sensor
    • HTS221 Humidity and Temperature sensor
    • MP34DT05-AMicrophone
    • VL53L0X gesture detector
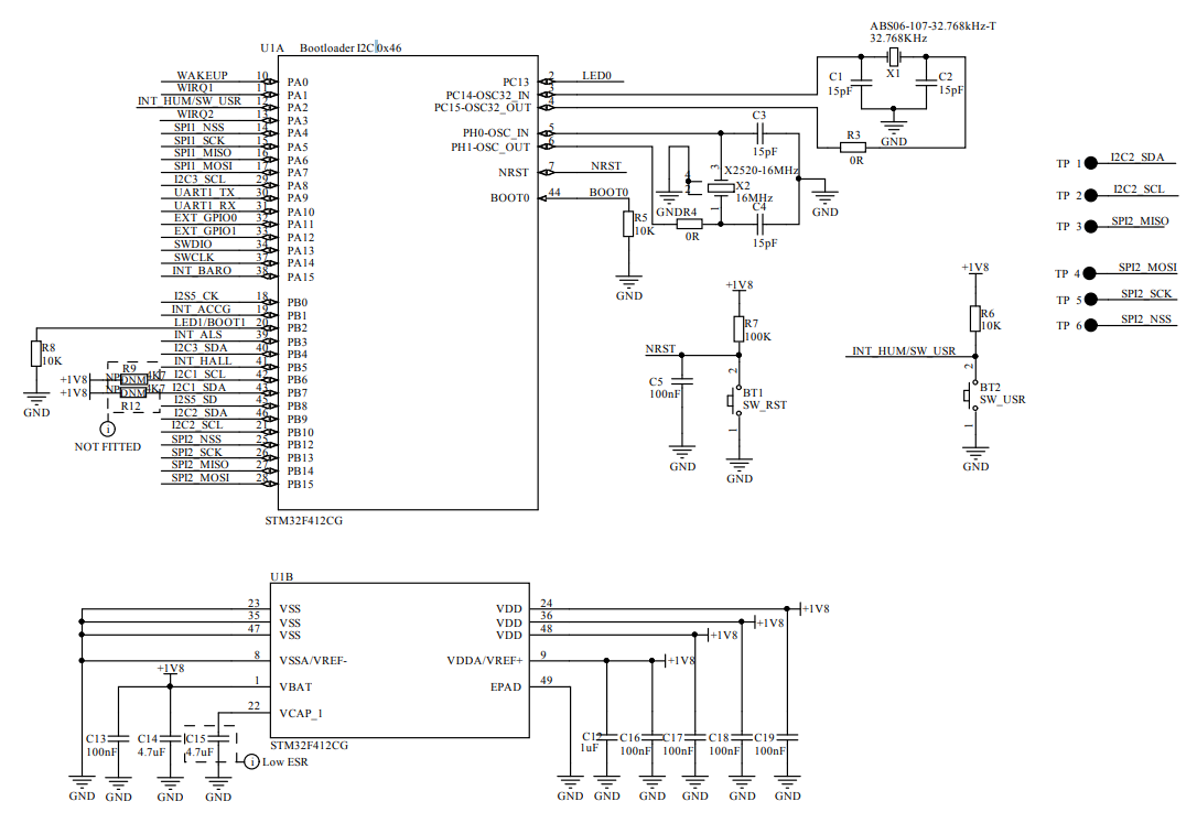
  • Based on STM32F412C microcontroller

Schematic

Schematic - STMicroelectronics STEVAL-MKI187V1 ArgonKey Mezzanine Board
Publicado: 2019-04-09 | Actualizado: 2024-02-15