Términos internacionales de comercio (Incoterms):FCA (punto de envío) Los costos de aranceles, aduana e impuestos se cobrarán en el momento de la entrega.
Confirme su elección de moneda:
Colón costarricense Solo se aceptan pagos con tarjetas de crédito, excepto American Express
Dólares estadounidenses Se encuentran disponibles todas las opciones de pago
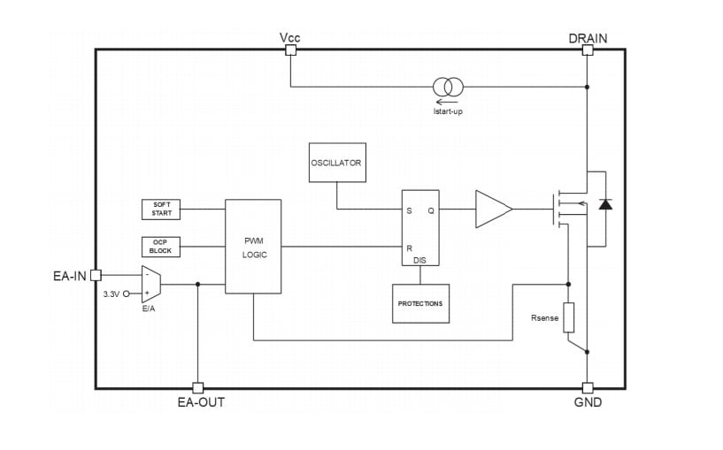
STMicroelectronics VIPER122 High Voltage Converter combines a 730V rugged power MOSFET with PWM control. The high-performance, high-voltage converter embeds a high-voltage startup with current sense circuitry, reducing components in a BOM. STMicroelectronics VIPER122 offers a burst mode feature allowing a very low input power consumption at light loads. The VIPER122 also features frequency jittering that spreads the EMI and enables the use of a smaller filter.
Features
Designed for use in switch-mode power supplies (SMPS) in a variety of applications