STMicroelectronics VNF1048F Automotive High-Side Switch Controller

STMicroelectronics VNF1048F Switch Controller is optimized for automotive power distribution. The VNF1048F is designed for the implementation of an intelligent high-side switch circuit for 12V, 24V, and 48V automotive applications. The VNF1048F can be interfaced to a host microcontroller through a 3.3V and 5.0V CMOS-compatible SPI interface and provides protection and diagnostics to the system. The device includes a gate drive for an external MOSFET in a high-side configuration. An input for an NTC resister enables the device to monitor the external MOSFET temperature. 

The STMicroelectronics VNF1048F High-Side Switch Controller is housed in a QFN32L package and is AEC-Q100 qualified for use in automotive applications.

Features

  • AEC-Q100 automotive qualified
  • High-side switch control IC with e-fuse protection for automotive 12V, 24V, and 48V applications
  • SPI slave interface for host control
  • 32-bit ST-SPI interface compatible with 3.3V and 5.0V CMOS level
  • 2 stage charge pump
  • Gate drive for an external MOSFET in high-side configuration
  • High precision uni-directional digital current sense via SPI through an external high side shunt resistor
  • Input for an NTC resistor to monitor the external MOSFET temperature
  • Very low standby current
  • Robust fail-safe functionality through internal and external controls
  • SPI register lock-out by a dedicated digital input pin
  • Integrated ADC for TJ, VNTC, VOUT, and VDS conversion
  • Battery under-voltage shutdown
  • External MOSFET desaturation shutdown configurable via SPI
  • Hard short circuit latch-off configurable via SPI
  • Current vs. time latch-off configurable via SPI (fuse-emulation)
  • Device overtemperature shutdown
  • External MOSFET overtemperature shutdown
  • Intelligent high current fuse replacement for automotive applications
  • 5.0mm x 5.0mm QFN32L package

Applications

  • 12V, 24V, and 48V automotive applications
  • Intelligent high current fuse replacement

Block Diagram

Block Diagram - STMicroelectronics VNF1048F Automotive High-Side Switch Controller

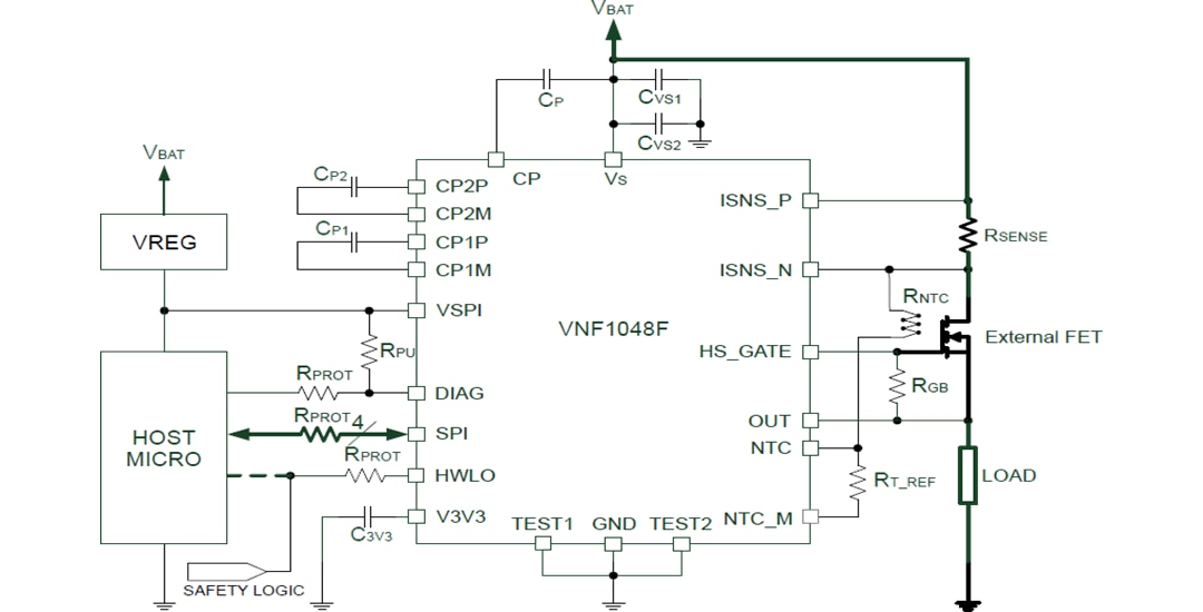
Typical Application Circuit

Application Circuit Diagram - STMicroelectronics VNF1048F Automotive High-Side Switch Controller

Videos

Publicado: 2022-07-08 | Actualizado: 2025-09-19