Texas Instruments bq25886 Boost-Mode Battery Charger

Texas Instruments bq25886 Boost-Mode Battery Charger is a highly integrated battery charge management and system PowerPath management IC. This device enables instant power on and provides an accurate termination control device for a 2-cell (2s) Li-Ion and Li-polymer battery. The Texas Instruments bq25886 is a standalone solution with PowerPath and OTG.

Features

  • High-efficiency 2A, 1.5MHz switch-mode boost charger
    • 93.4% Charge efficiency at 5V adapter, 7.6V battery, 1A charge
    • Optimized for USB input and 2-cell Li-Ion battery
  • Single input to support USB input adapters
    • Supports 4.3V to 6.2V input voltage range with a 20V absolute maximum input voltage rating
    • Input current limit (500mA to 3.3A) to support USB2.0, USB3.0 standard adapters
    • Integrated USB D+/D- auto-detect USB SDP, CDP, DCP, and non-standard adapters
  • Standalone function with PowerPath management
    • Highest battery discharge efficiency with 17mΩ battery discharge MOSFET
    • Narrow VDC (NVDC) PowerPath management
      • Instant-on works with no battery or deeply discharged battery
      • Ideal diode operation in battery supplement mode
    • Adjustable charge voltage with VSET pin supports 8.2V, 8.4V, 8.7V, and 8.8V
    • Adjustable charge current with ICHGSET pin supports 100 to 2200mA
    • Adjustable input current limit with ILIM pin
  • Input Current Optimizer (ICO) to maximize input power without overloading adapters
  • High integration includes all MOSFETs, current sensing and loop compensation
  • High accuracy
    • ±0.5% Charge voltage regulation
    • ±5% Charge current regulation
    • ±7.5% Input current regulation
  • Safety
    • Battery temperature sensing in charge
    • Thermal regulation and thermal shutdown

Applications

  • Wireless speaker
  • Smart Speaker
  • EPOS Printer
  • Portable POS
  • IP network camera

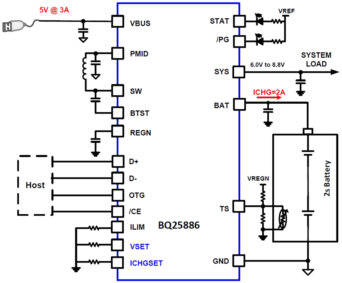
Simplified Schematic

Schematic - Texas Instruments bq25886 Boost-Mode Battery Charger
Publicado: 2019-07-22 | Actualizado: 2023-10-03