Texas Instruments bq76200 High-Side N-Channel FET Driver

Texas Instruments bq76200 High-Side N-Channel FET Driver is a high voltage battery pack front-end charge/discharger driver. The high-side protection avoids ground disconnection in the system. These also allow continuous communication between the battery pack and the host system. 

The device has additional P-Channel FET control to allow low-current pre-charge to a deeply depleted battery, and a PACK+ voltage monitor control for the host to sense the PACK+ voltage. The independent enable inputs allow CHG and DSG FETs to be turned on and off separately, offering great implementation flexibility in battery systems. The bq76200 device can be used with a companion Analog Front End (bq76920/30/40 3-series to 15-series Cell Analog Front End Monitoring) and a host microcontroller or dedicated state-of-charge (SOC) tracking gas gauge device.

Features

  • CHG and DSG High-side NMOS FET drivers for battery protection fast FET turn-on and turn-off times
  • Pre-charge PFET driver (for current-limited pre-charge of significantly depleted cell-pack)
  • Independent digital enable control for charging and discharging
  • Minimal external components needed
  • Scalable external capacitor-based charge pump to accommodate a different range of FETs in parallel
  • High-voltage tolerant (100V absolute maximum)
  • Internal switch to enable pack-voltage sensing
  • Common and separate charge and discharge
  • Path configuration support
  • Designed to work directly with bq76940, bq76930, and bq76920 battery monitors
  • Current consumption
    • 40µA NORMAL Mode
    • <10µA Maximum SHUTDOWN

Applications

  • eBikes, eScooters, and eMotorcycles
  • Energy storage systems and Uninterruptible Power Supplies (UPS)
  • Portable medical systems
  • Wireless base-station battery systems
  • Lead-acid (PbA) replacement batteries
  • 12V to 48V Battery packs

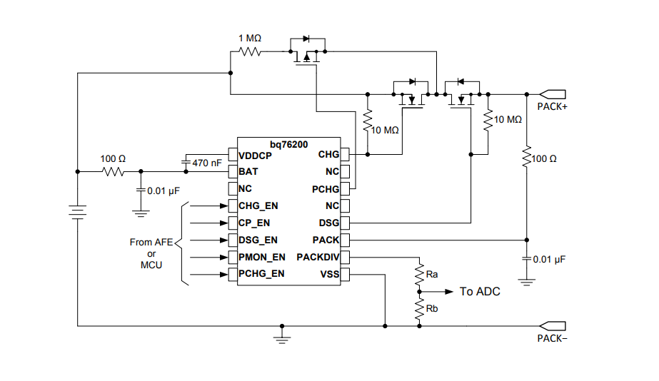
Block Diagram

Block Diagram - Texas Instruments bq76200 High-Side N-Channel FET Driver
Publicado: 2016-02-11 | Actualizado: 2022-03-11