Texas Instruments INA828 Precision Instrumentation Amplifiers

Texas Instruments INA828 50μV Offset, 7nV/√Hz Noise, Low-Power, Precision Instrumentation Amplifiers operate over a very wide single- or dual-supply range and provides low power consumption. The device sets any gain from 1 to 1000 with a single external resistor. Super-beta input transistors provide exceptionally low input offset voltage, offset voltage drift, input bias current, and input voltage and current noise through the device offering excellent precision.

The device offers additional circuitry that protects the inputs against overvoltage up to ±40V. The INA828 is optimized to create an excellent common-mode rejection ratio, at G=1, the common-mode rejection ratio exceeds 90dB across the full input common-mode range.

Dual supplies up to ±18V and 5V single supply make the device suitable for low-voltage operation. The INA828 is specified over the –40°C to +125°C temperature range and is available in an 8-pin SOIC package.

Features

  • Precision instrumentation amplifier evolution:
    • INA828 is Second generation
    • INA128 is First generation
  • 50µV, MAX Low offset voltage
  • 5ppm/°C (G = 1), 50ppm/°C (G > 1) Gain drift
  • 7nV/√Hz Noise
  • 2MHz (G = 1), 260kHz (G = 100) Bandwidth
  • Stable with 1nF capacitive loads
  • Inputs protected up to ±40V
  • 110dB, Min (G = 10) Common-mode rejection
  • 100dB, Min (G = 1) Power-supply rejection
  • 650µA, Max supply current
  • Supply Range:
    • 4.5V to 36V Single supply
    • ±2.25V to ±18V Dual supply
  • –40°C to +125°C Specified temperature range
  • 8-Pin SOIC package

Applications

  • Industrial process controls
  • Circuit breakers
  • Battery testers
  • ECG Amplifiers
  • Power automation
  • Medical instrumentation
  • Portable instrumentation

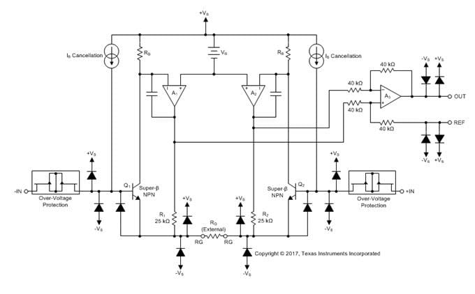
Functional Diagram

Texas Instruments INA828 Precision Instrumentation Amplifiers
Publicado: 2017-11-06 | Actualizado: 2022-07-11