Texas Instruments LM290xLV/LM290xLV-Q1 Low Voltage Op Amps

Texas Instruments LM290xLV/LM290xLV-Q1 Low Voltage Operational Amplifiers include the dual LM2904LVLM2904LV-Q1 and quad LM2902LV/LM2902LV-Q1  operational amplifiers (op amps). These devices operate from a low voltage of 2.7V to 5.5V. These op amps supply an alternative to the LM2904 and LM2902 in low-voltage applications that are sensitive to cost. Some applications are large appliances, smoke detectors, and personal electronics. The LM290xLV/LM290xLV-Q1 devices have better performance than the LM290x devices at low voltage and lower power consumption. The op-amps are stable at unity gain and do not have a reverse phase in overdrive conditions. The design for ESD gives the LM290xLV/LM290xLV-Q1 family an HBM specification for a minimum of 2kV. The LM290xLV-Q1 devices are AEC-Q100 qualified for automotive applications.

Features

  • Industry standard amplifier for cost-sensitive systems
  • ±1mV Low input offset voltage
  • Common-mode voltage range includes ground
  • 1MHz Unity-gain bandwidth
  • 40nV/√Hz Low broadband noise
  • 90µA/Ch Low quiescent current
  • Unity-gain stable
  • Operational at supply voltages from 2.7V to 5.5V
  • Offered in dual- and quad-channel variants
  • 2kV HBM Robust ESD specification
  • –40°C to 125°C Extended temperature range

Applications

  • Cordless appliances
  • Uninterruptible power supply
  • Battery pack, charger, and test equipment
  • Power supply modules
  • Environmental sensors signal conditioning
  • Field transmitter, temperature sensors
  • Oscilloscopes, digital multimeters, and SignalAnalyzers
  • Rack mount server
  • HVAC: Heating, Ventilating, and Air Conditioning
  • DC Motor control
  • Low-side current sensing

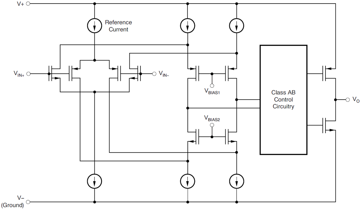
Functional Block Diagram

Block Diagram - Texas Instruments LM290xLV/LM290xLV-Q1 Low Voltage Op Amps
Publicado: 2018-10-17 | Actualizado: 2023-07-11