Texas Instruments LM516x/LM516x-Q1 Synchronous Buck Converters

Texas Instruments LM516x/LM516x-Q1 Synchronous Buck Converters are designed to regulate over a wide input voltage range, minimizing the need for external surge suppression components. A minimum controllable on-time of 50ns facilitates large step-down conversion ratios, enabling the direct step-down from a 48V nominal input to low-voltage rails for reduced system complexity and solution cost. The LM516x/LM516x-Q1 operates during input voltage dips as low as 6V, at nearly 100% duty cycle if needed, making it an excellent choice for wide input supply range industrial and high-cell count battery pack applications.

With integrated high-side and low-side power MOSFETs, the LM5169/LM5169-Q1 delivers up to 0.65A of output current, and the Texas Instruments LM5168/LM5168-Q1 delivers up to 0.3A of output current. A constant on-time (COT) control architecture provides a nearly constant switching frequency with excellent load and line transient response. The LM516x/LM516x-Q1 is available in FPWM or auto mode operation. FPWM mode provides forced CCM operation across the entire load range, supporting an isolated fly-buck operation. The auto mode enables ultra-low IQ and diode emulation mode operation for high light-load efficiency. The LM516x-Q1 devices are AEC-Q100 qualified for automotive applications.

Features

  • Designed for reliability in rugged applications
    • Wide input voltage range of 6V to 120V
    • -40°C to +150°C junction temperature range
    • Fixed 3ms internal soft-start timer
    • Peak and valley current-limit protection
    • Input UVLO and thermal shutdown protection
  • Suited for scalable industrial power supplies and battery packs
    • Low minimum on and off times of 50ns
    • Adjustable switching frequency up to 1MHz
    • Diode emulation for high light-load efficiency
    • Auto mode with low quiescent current (< 10µA)
    • FPWM mode enables a fly-buck capability
    • 3µA shutdown quiescent current
    • Pin-to-pin compatible with LM5164, LM5163, LM5017, and LM34927
  • Integration reduces solution size and cost
    • COT mode control architecture
    • Integrated 1.9Ω NFET buck switch
    • Integrated 0.71Ω NFET synchronous rectifier
    • 1.2V internal voltage reference
    • No loop compensation components
    • Internal VCC bias regulator and boot diode
    • Open-drain power-good indicator
    • 8-pin SOIC package with PowerPAD

Applications

  • Communications – brick power module
  • Industrial battery pack (≥ 10S)
  • Battery pack – e-bike/e-scooter/LEV

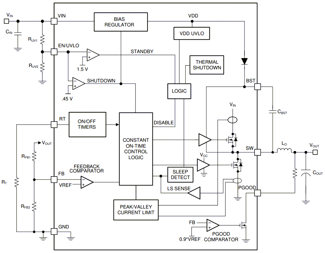
Functional Block Diagram

Block Diagram - Texas Instruments LM516x/LM516x-Q1 Synchronous Buck Converters
Publicado: 2022-04-05 | Actualizado: 2025-04-09