Texas Instruments LMZ36002 SIMPLE SWITCHER® Power Module
Texas Instruments LMZ36002 SIMPLE SWITCHER® Power Module is an easy-to-use integrated power supply. It combines a 2A DC-DC converter with a shielded inductor and passives into a low profile, QFN package. This total power solution allows as few as three external components. Even with these few components it still leaves the ability to adjust key parameters to meet specific design requirements. The QFN package is easy to solder to a printed circuit board. This circuit board allows reflow profiles up to 260°C and has excellent power dissipation capability. The LMZ36002 offers flexibility with many features and is ideal for powering a wide range of devices and systems.Features
- Complete integrated power solution allows small footprint, low-profile design
- 10mm × 10mm × 4.3mm package
- Wide-output voltage adjust (2.5V to 7.5V)
- Adjustable switching frequency (200kHz to 1MHz)
- Synchronizes to an external clock
- Automatic PFM mode for light load efficiency
- Adjustable slow-start
- Output voltage sequencing/tracking
- Power good output
- Programmable Undervoltage Lockout (UVLO)
- Over-temperature thermal shutdown protection
- Over-current protection (hiccup mode)
- Pre-bias output start-up
- -40°C to 105°C Operating temperature range
- 14°C/W Enhanced thermal performance
- Meets EN55022 Class B emissions
- Integrated shielded inductor
Applications
- Industrial and motor controls
- Automated test equipment
- Medical and imaging equipment
- High density power systems
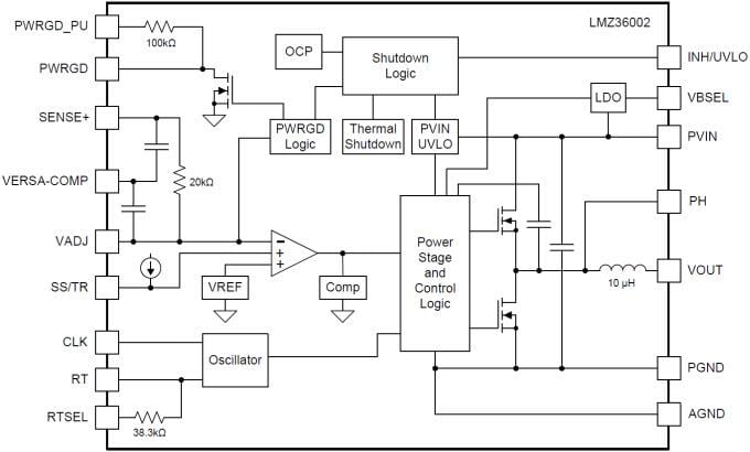
Functional Block Diagram
Videos
Publicado: 2015-11-24
| Actualizado: 2022-03-11
