Texas Instruments TCAN1472-Q1 Automotive Fault-Protected Transceiver

Texas Instruments TCAN1472-Q1 Automotive Fault-Protected Transceiver is a high-speed Controller Area Network (CAN) transceiver with Signal Improvement Capability (SIC). This device meets the physical layer requirements of the ISO 11898-2:2024 Annex A SIC specifications. The TCAN1472-Q1 transceiver features two operating modes, normal and low-power standby. This transceiver reduces signal ringing at the dominant-to-recessive edge and enables higher throughput in complex network topologies. The TCAN1472-Q1 devices are AEC-Q100 qualified for automotive applications. Typical applications include automotive gateways, Advanced Driver Assistance Systems (ADAS), body electronics and lighting, hybrid, electric and powertrain systems, and automotive infotainment and cluster.

The TCAN1472-Q1 transceiver includes internal logic level translation via the VIO logic supply terminal to interface directly to 1.8V, 2.5V, or 3.3V controllers. The protection features include undervoltage detection, Thermal Shutdown (TSD), TXD dominant state timeout (TXD DTO), and ±58V bus fault protection.

Features

  • AEC Q100 (Grade 1) qualified for automotive applications
  • Functional safety-capable:
    • Documentation available to aid functional safety system design
  • Meets the requirements of ISO 11898-2:2024 standard including CAN SIC specifications of Annex A
  • 1.7V to 5.5V VIO level shifting supports
  • Operating modes:
    • Normal mode
    • Low-power standby mode supporting remote wake-up request
  • Passive behavior when unpowered:
    • Bus and logic terminals are high impedance (no load to operating bus or application)
    • Hot plug capable: power up or down glitch-free operation on bus and RXD output
    • Defined device behavior with floating logic pins and in undervoltage supply conditions
  • Classical CAN and CAN FD up to 8Mbps:
    • Actively improves the bus signal by reducing ringing effects in complex topologies
    • Backward compatible for use in classic CAN networks
  • Protection features:
    • IEC ESD protection on bus pins
    • ±58V CAN bus fault tolerant
    • Undervoltage protection on VCC and VIO (V variants only) supply terminals
    • TXD dominant state timeout (TXD DTO)
    • Thermal Shutdown Protection (TSD)
  • Available in SOIC (8), small footprint SOT-23 (8), and leadless, VSON (8) package with wettable flanks for improved Automated Optical Inspection (AOI) capability

Applications

  • Automotive gateway
  • Advanced Driver Assistance System (ADAS)
  • Body electronics and lighting
  • Hybrid, electric, and powertrain systems
  • Automotive infotainment and cluster

Simplified Block Diagram

Block Diagram - Texas Instruments TCAN1472-Q1 Automotive Fault-Protected Transceiver

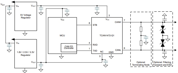
Transceiver Application Using 5V I/O Connections

Application Circuit Diagram - Texas Instruments TCAN1472-Q1 Automotive Fault-Protected Transceiver
Publicado: 2025-01-28 | Actualizado: 2025-06-13