Texas Instruments THS3217 Differential-to-Single-Ended DAC Amp

Texas Instruments THS3217 Differential-to-Single-Ended DAC Amplifier combines the key signal-chain components required to interface with a complementary-current output, digital-to-analog converter (DAC). The flexibility provided by this two-stage amplifier system delivers the low distortion, dc-coupled, differential to single-ended signal processing required by a wide range of systems. The input stage buffers the DAC resistive termination, and converts the signal from differential to single-ended with a fixed gain of 2V/V. The differential to single-ended output is available externally for direct use. The output can also be connected through an RLC filter or attenuator to the input of an internal output power stage (OPS). The wideband, current-feedback, output power stage provides all pins externally for a flexible gain setting.

Features

  • Input stage (internal gain of 2V/V)
    • Buffered differential inputs
    • Single-ended low impedance output
    • 500MHz (2VPP) full-power bandwidth 
  • Output Stage: Gain Externally Configurable
    • 500MHz (2VPP) full-power bandwidth
    • 5000V/µs slew rate 
    • SPDT input switch/multiplexer
  • Full signal path (input stage + output stage
    • -60dBc HD2 (20MHz, 5VPP to 100Ω load)
    • -75dBc HD3 (20MHz, 5VPP to 100Ω load)
    • 10VPP output to 100Ω load using split ±6.5V supply
    • 12VPP output to heavy capacitive loads using single 15V supply
  • Internal DC reference buffer with low impedance output
  • Power-supply range
    • ±4V to ±7.9V split supply 
    • 8V to 15.8V single supply 

Applications

  • Digital to Analog Converter (DAC) output amplifier
  • Wideband Arbitrary Waveform Generator (AWG) output driver
  • Pre driver to > 20VPP output amplifier (THS3091)
  • Single-supply, high-capacitive load driver for piezo elements

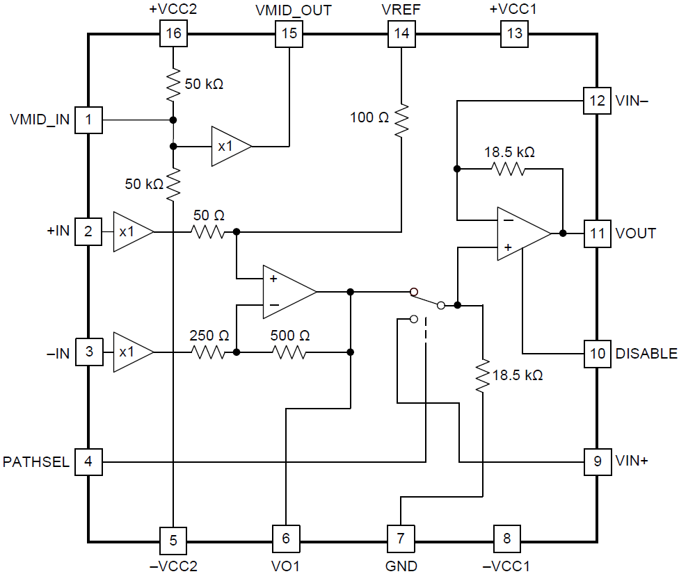
Functional Block Diagram

Block Diagram - Texas Instruments THS3217 Differential-to-Single-Ended DAC Amp
Publicado: 2016-05-05 | Actualizado: 2022-03-11