Texas Instruments TLIN2022A-Q1 Dual LIN Transceiver
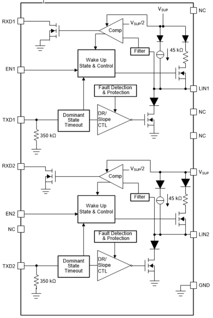
Texas Instruments TLIN2022A-Q1 Dual Local Interconnect Network (LIN) Transceiver has integrated wake-up and protection features, compliant with LIN 2.0, LIN 2.1, LIN 2.2, LIN 2.2A and ISO/DIS 17987–4 standards. LIN is a single-wire bidirectional bus typically used for low-speed in-vehicle networks using data rates up to 20kbps. The TLIN2022A-Q1 supports 12V and 24V applications with wider operating voltage and additional bus-fault protection.The LIN receiver supports data rates up to 100kbps for faster in-line programming. The Texas Instruments TLIN2022A-Q1 converts the LIN protocol data stream on the TXD input into a LIN bus signal using a current-limited wave-shaping driver, which reduces electromagnetic emissions (EME). The receiver converts the data stream to logic-level signals sent to the microprocessor through the open-drain RXD pin. Ultra-low current consumption is possible using the sleep mode, which allows wake-up via LIN bus or EN pin.
Features
- AEC-Q100 (grade 1) qualified for automotive applications
- Compliant with LIN 2.0, LIN 2.1, LIN 2.2, LIN 2.2 A, and ISO/DIS 17987–4 electrical physical layer (EPL) specification
- Conforms to SAE J2602-1 LIN network for vehicle applications
- Functional Safety-Capable
- Documentation available to aid in functional safety system design
- Supports 12V and 24V battery applications
- LIN transmit data rate up to 20kbps
- LIN receive data rate up to 100kbps
- Sleep mode: ultra-low current consumption allows wake-up events from
- LIN bus
- Local wake-up through EN
- Wide operational supply voltage range from 4V to 48V
- Power up and power down glitch-free operation on LIN bus and RXD output
- Protection features
- ±60V LIN bus fault tolerant
- Undervoltage protection on VSUP
- TXD Dominant time-out protection (DTO)
- Thermal shutdown protection
- An unpowered node or ground disconnection failsafe at the system level
- Available in SOIC (14) package and leadless VSON (14) package with wettable flanks
Applications
- Body electronics and lighting
- Hybrid electric vehicles and power train systems
- Infotainment and cluster
- Appliances
Functional Block Diagram
Publicado: 2022-11-01
| Actualizado: 2022-11-07
