Texas Instruments TMAG5213 Hall-Effect Latches
Texas Instruments TMAG5213 Hall-Effect Latches are hopper-stabilized Hall-effect sensors hopper-stabilized sensors with excellent sensitivity stability over temperature. These latches feature a 30kHz magnetic sampling frequency, 35μs power-on time, and multiple sensitivity options. The TMAG5213 latches operate from a 2.5V to 28V voltage range and a -40°C to 125°C temperature range. These latches include an open-drain output stage with 30mA current sink capability. The TMAG5213 latches are used in power tools, vacuum robots, servo motors, AC units, proximity switches, and BLDC motors.Features
- Z-axis Hall-effect bipolar latch
- 30kHz magnetic sampling frequency
- Multiple sensitivity options (BOP / BRP):
- ±2.7mT (TMAG5213AD)
- ±6mT (TMAG5213Ag)
- 2.5V to 28V operating voltage range
- No external regulator required
- –40°C to 125°C operating temperature range
- Open-drain output (30mA sink)
- 35µs power-on time
- Industry-standard package and footprint:
- Surface mount 3-pin SOT-23 (DBZ):
- 2.92mm x 2.37mm
- Through-hole 3-pin TO-92 (LPG):
- 4mm x 1.52mm
- Protection functions:
- Output short-circuit protection
- Output current limitation
Applications
- Power tools
- Vacuum robots
- Valve and actuator control
- Servo motors
- Proximity switches
- AC Units
- BLDC motors
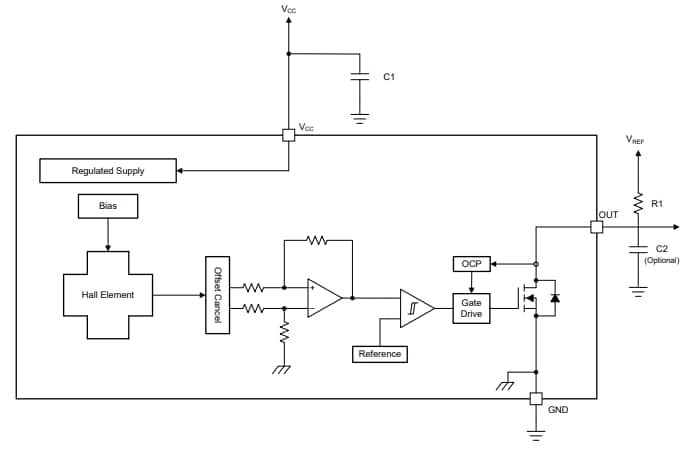
Block Diagram
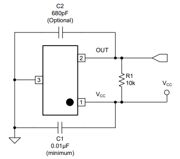
Application Circuit Diagram
Publicado: 2024-04-22
| Actualizado: 2024-05-15
