Texas Instruments TPS22990 5.5V 10A Load Switch

Texas Instruments TPS22990 5.5V 10A Load Switch is a 3.9mΩ, single-channel load switch with a controlled and adjustable turn-on and integrated PG indicator. The device contains an N-channel MOSFET that can operate over an input voltage range of 0.6V to 5.5V. It also can support a maximum continuous current of 10A. The wide input voltage range and high current capability enable the devices to be used in multiple designs and end equipment. The 3.9mΩ On-resistance minimizes the voltage drop across the load switch and power loss from the load switch. The Texas Instruments TPS22990 has an optional 218Ω On-chip resistor for quick discharge of the output when the switch is disabled to avoid any unknown state caused by floating supply to the downstream load.

Features

  • Integrated single channel load switch
  • 2.5V to 5.5V VBIAS voltage range 
  • 0.6V to VBIAS VIN voltage range 
  • On-resistance
    • RON = 3.9mΩ (typical) at VIN = 5V (VBIAS = 5V)
    • RON = 3.9mΩ (typical) at VIN = 3.3V (VBIAS = 3.3V)
  • 10A maximum continuous switch current
  • Quiescent current
    • IQ,VBIAS = 63µA at VBIAS = 5V
  • Shutdown current
    • ISD,VBIAS = 5.5µA at VBIAS = 5V
    • ISD,VIN = 4nA at VBIAS = 5V, VIN = 5V
  • Controlled and adjustable slew rate through CT
  • Power Good (PG) indicator
  • Quick Output Discharge (QOD) (TPS22990 only)
  • 3mm × 2mm SON 10-pin package with thermal pad
  • ESD performance tested per JESD 22
    • 2kV HBM and 1kV CDM

Applications

  • Notebooks, Chromebooks, and tablets
  • Desktop PC and industrial PC
  • Solid State Drives (SSDs)
  • Servers
  • Telecom systems

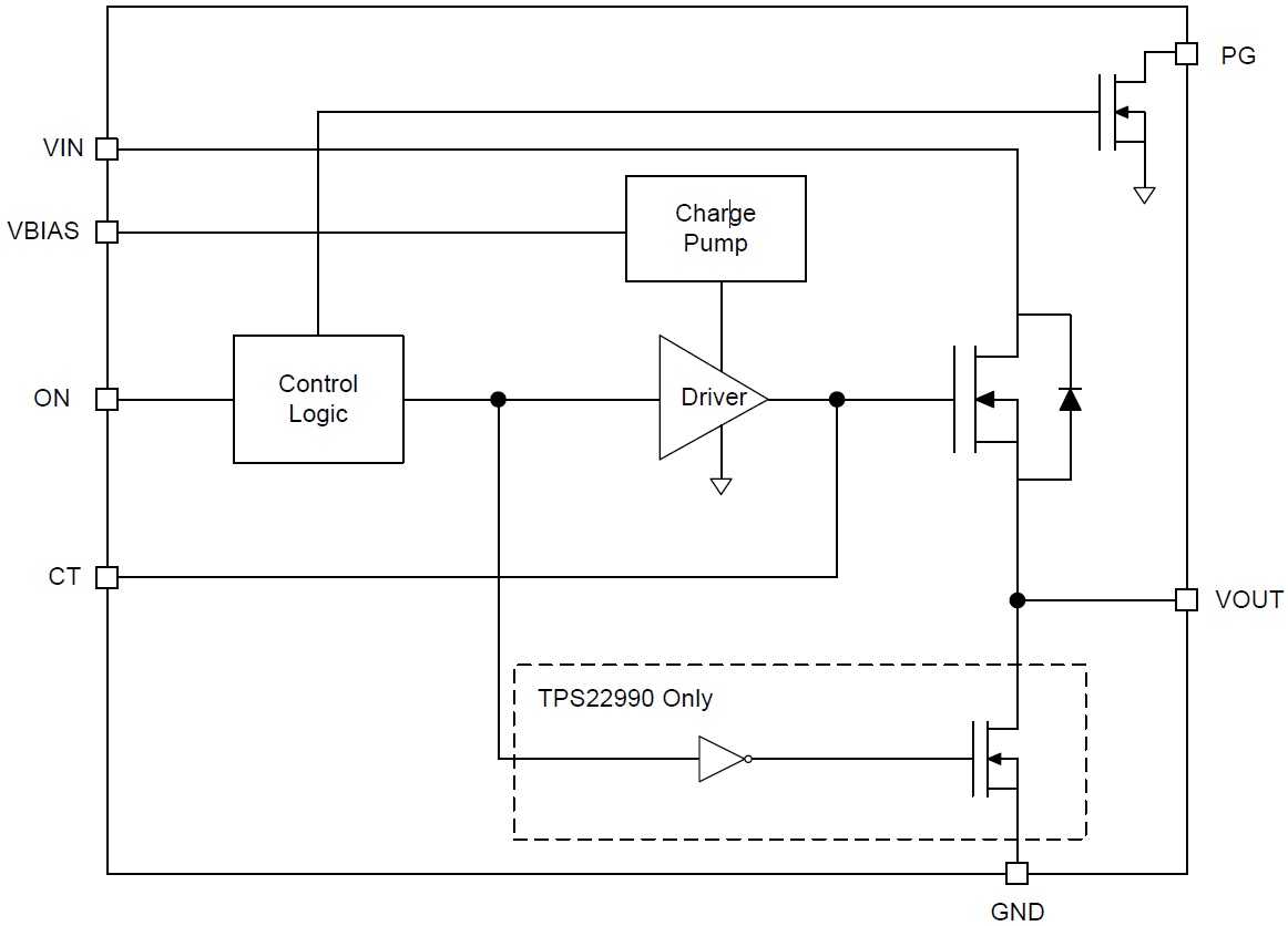
Functional Block Diagram

Block Diagram - Texas Instruments TPS22990 5.5V 10A Load Switch
Publicado: 2016-09-02 | Actualizado: 2022-04-06