Texas Instruments TPS543B25 & TPS543B25T Step-Down Converters

Texas Instruments TPS543B25 and TPS543B25T Synchronous SWIFT™ Step-Down Converters are high-efficiency 18V, 25A buck converters employing an internally compensated and fixed-frequency Advanced Current Mode (ACM) control architecture. These converters operate under FCCM and generate output voltages from 0.5V to 7V. The fixed frequency controller can operate from 500kHz to 2.2MHz and be synchronized to an external clock using the SYNC pin. Additional features include a high-accuracy voltage reference, two-wire remote sense, selectable soft-start times, selectable current limits, and a full suite of fault protections. The TPS543B25 and TPS543B25T converters are used in fiber networks, test and measurement, and healthcare applications.

Features

  • Fixed-frequency, internally compensated, Advanced Current Mode (ACM) control
  • Integrated 6.5mΩ and 2mΩ MOSFETs
  • 4V to 18V input voltage range
  • 0.5V to 7V output voltage range
  • True differential Remote Sense Amplifier (RSA)
  • Three selectable PWM ramp options to optimize the control loop performance
  • Five selectable switching frequencies (500kHz, 750kHz, 1MHz, 1.5MHz, and 2.2MHz)
  • Synchronizable to an external clock
  • 0.5V, ±0.5% voltage reference accuracy over the full temperature range
  • 1ms, 2ms, 4ms, and 8ms selectable soft-start times
  • Monotonic start-up into pre-biased outputs
  • Selectable current limits to support 25A and 20A operation
  • Enable with adjustable input undervoltage lockout
  • Power-good output monitor
  • Output overvoltage, output undervoltage, input undervoltage, overcurrent, and overtemperature protection
  • –40°C to 150°C operating junction temperature
  • 2.5mm × 4.5mm, 17-pin WQFN-HR package with 0.5mm pitch
  • Lead-free (RoHS compliant)
  • Pin compatible with the 20A (TPS543B22), 16A (TPS543A26), and 12A (TPS543A22)
  • WEBENCH and SIMPLIS models are available

Applications

  • Wireless and wired communications infrastructure equipment
  • Optical and fiber networks
  • Test and measurement
  • Medical and healthcare

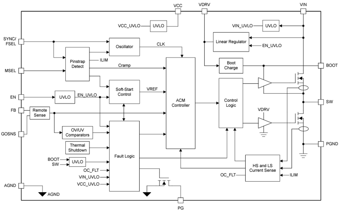
Functional Block Diagram

Block Diagram - Texas Instruments TPS543B25 & TPS543B25T Step-Down Converters
Publicado: 2023-08-21 | Actualizado: 2025-08-01