Texas Instruments TPS552872/TPS552872-Q1 Buck-Boost Converter

Texas Instruments TPS552872/TPS552872-Q1 Fully Integrated Buck-Boost Converter is optimized for converting battery or adapter voltage into power supply rails. The TPS552872/TPS552872-Q1 integrates four MOSFET switches, providing a compact solution for various applications. The TPS552872/TPS552872-Q1 has up to 36V input voltage capability. When working in boost mode, the TPS552872/TPS552872-Q1 can deliver 30W from a 12V input. It is capable of providing 25W from a 9V input voltage. The TPS552872/TPS552872-Q1 employs an average current-mode control scheme. The switching frequency is programmable from 200kHz to 2.2MHz by an external resistor and can be synchronized to an external clock. The TPS552872/TPS552872-Q1 also provides an optional spread spectrum to minimize peak EMI.

The TPS552872/TPS552872-Q1 offers output over-voltage protection, average inductor current limit, cycle-by-cycle peak current limit, and output short circuit protection. The TPS552872/TPS552872-Q1 also ensures safe operation with an optional output current limit and hiccup-mode protection in sustained overload conditions.

The Texas Instruments TPS552872/TPS552872-Q1 can use a small inductor and small capacitors with high switching frequency. It is available in a 3.0mm × 5.0mm QFN package. The TPS552872-Q1 devices are AEC-Q100 qualified for automotive applications.

Features

  • Wide input and output voltage range
    • 3.0V to 36V wide input voltage range
    • 0.8V to 22V programmable output voltage range
    • ±1% reference voltage accuracy
    • Adjustable output voltage compensation for voltage droop over the cable
    • ±5% accurate output current monitoring
  • High efficiency over the entire load range
    • 96.7% efficiency at VIN = 12V, VOUT = 20V and IOUT = 1.5A
    • 98.3% efficiency at VIN = 12V, VOUT = 12V and IOUT = 2A
    • Programmable PFM and FPWM mode at light load
  • Avoid frequency interference and crosstalk
    • Optional clock synchronization
    • Programmable switching frequency from 200kHz to 2.2MHz
  • EMI mitigation
    • Optional programmable spread spectrum
    • Lead-less package
  • Rich protection features
    • Output overvoltage protection
    • Hiccup mode for output short-circuit protection
    • Thermal shutdown protection
    • 4A average inductor current limit
  • Small solution size
    • Maximum switching frequency up to 2.2MHz
    • 3.0mm × 5.0mm HotRod™ QFN package

Applications

  • Advanced driver assistance system (ADAS)
  • Wireless charger
  • Automotive infotainment and cluster
  • Automotive rear light

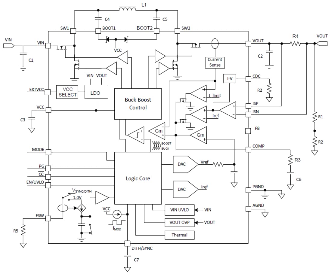
Functional Block Diagram

Block Diagram - Texas Instruments TPS552872/TPS552872-Q1 Buck-Boost Converter
Publicado: 2024-01-03 | Actualizado: 2025-05-15