Texas Instruments TPS56x210 Step-Down Voltage Regulators

Texas Instruments TPS56x210/TPS56x210A Synchronous Step-Down Voltage Regulators are simple, easy-to-use, 2A or 3A synchronous step-down converters in 8 pin SOT-23 packages. These devices are optimized to operate with minimum external component counts and to achieve low standby current. Each of these switch mode power supply (SMPS) devices employ D-CAP2™ mode control providing a fast transient response. They support both low equivalent series resistance (ESR) output capacitors such as speciality polymer and ultra-low ESR ceramic capacitors with no external compensation components. These devices operate in Advanced Eco-mode™, which maintains high efficiency during light load operation.

Features

  • TPS562210/TPS562210A: 2A Converter with integrated 133mΩ and 80mΩ FETs
  • TPS563210/TPS563210A: 3A Converter with integrated 68mΩ and 39mΩ FETs
  • D-CAP2™ Mode control for fast transient response
  • Advanced Eco-mode™ pulse-skip
  • 4.5V to 17V Input voltage range
  • 0.76V to 7V Output voltage range
  • 650kHz Switching frequency
  • Low shutdown current less than 10µA
  • 1% Feedback voltage accuracy (25°C)
  • Startup from pre-biased output voltage
  • Cycle by cycle over-current limit
  • Hiccup-mode under voltage protection
  • Non-latch OVP, UVLO and TSD protections
  • Adjustable soft start
  • Power good output

Applications

  • Digital TV power supply
  • High definition blu-ray disc™ players
  • Networking home terminal
  • Digital Set Top Box (STB)

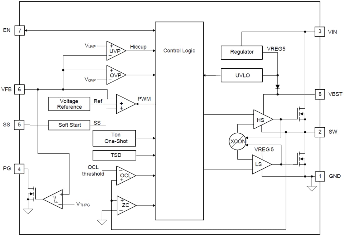
Functional Block Diagram

Block Diagram - Texas Instruments TPS56x210 Step-Down Voltage Regulators
Publicado: 2015-04-22 | Actualizado: 2024-05-10