Texas Instruments TPS6291x/TPS6291x-Q1 Buck Converters

Texas Instruments TPS6291x/TPS6291x-Q1 Buck Converters are high-efficiency, low noise, and low ripple current mode synchronous buck converters. The devices are ideal for noise-sensitive applications that would normally use an LDO for post-regulation, such as high-speed ADCs, clock and jitter cleaner, serializer, de-serializer, and radar applications. The devices operate at a fixed switching frequency of 2.2MHz or 1MHz and can be synchronized to an external clock. The Texas Instruments TPS6291x/TPS6291x-Q1 devices have an output current of 2A (TPS62912), 3A (TPS62913), 4.5A (TPS62914/TPS62914-Q1), 6A (TPS62916/TPS62916-Q1), or 8A (TPS62918/TPS62918-Q1).

To further reduce the output voltage ripple, the device integrates loop compensation to operate with an optional second-stage ferrite bead L-C filter. This feature allows an output voltage ripple below 10µVRMS. Low-frequency noise levels, similar to a low-noise LDO, are achieved by filtering the internal voltage reference with a capacitor connected to the NR/SS pin. The optional spread spectrum modulation scheme spreads the DC/DC switching frequency over a wider span, which lowers the mixing spurs.

Features

  • Low output 1/f noise < 20µVRMS (100Hz to 100kHz)
  • Low output voltage ripple < 10µVRMS after ferrite bead
  • High PSRR of > 65dB (up to 100kHz)
  • 2.2MHz or 1MHz fixed frequency peak current mode control
  • Synchronizable with an external clock (optional)
  • Integrated loop compensation supports ferrite bead for second stage L-C filter with 30dB attenuation (optional)
  • Spread-spectrum modulation (optional)
  • 3.0V to 17V input voltage range
  • 0.8V to 5.5V output voltage range
  • 57mΩ/20mΩ RDSon
  • Output voltage accuracy of ±1%
  • Precise enable input allows
    • User-defined undervoltage lockout
    • Exact sequencing
  • Adjustable soft start
  • Power-good output
  • Output discharge (optional)
  • –40°C to 150°C junction temperature range
  • 2.0mm × 2.0mm QFN with 0.5mm pitch

Applications

  • Telecom infrastructure
  • Test and measurement
  • Aerospace and defense (radar/avionics)
  • Medical

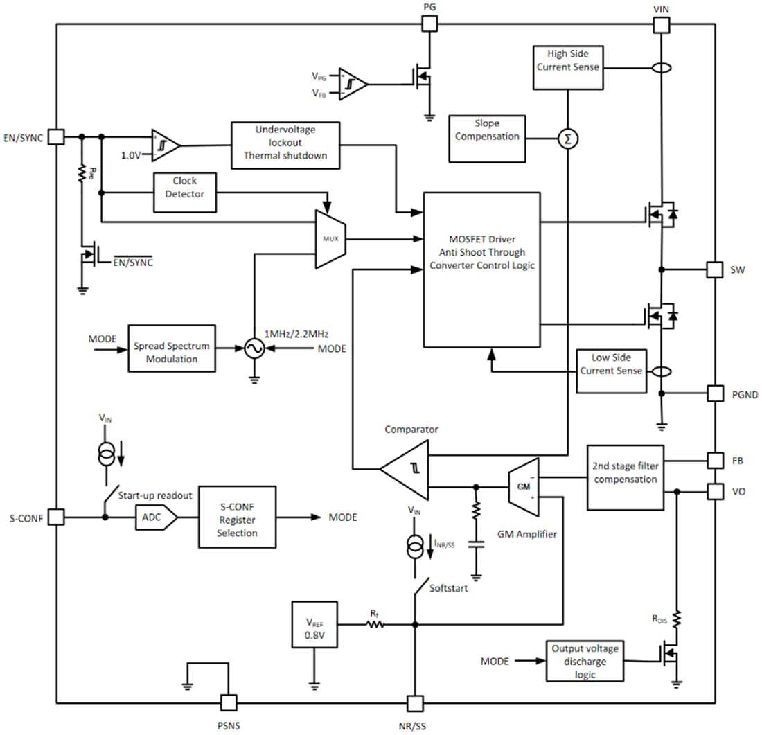
Functional Block Diagram

Block Diagram - Texas Instruments TPS6291x/TPS6291x-Q1 Buck Converters
Publicado: 2021-04-16 | Actualizado: 2025-05-06