Texas Instruments TPS74901 Low-Dropout (LDO) Linear Regulator
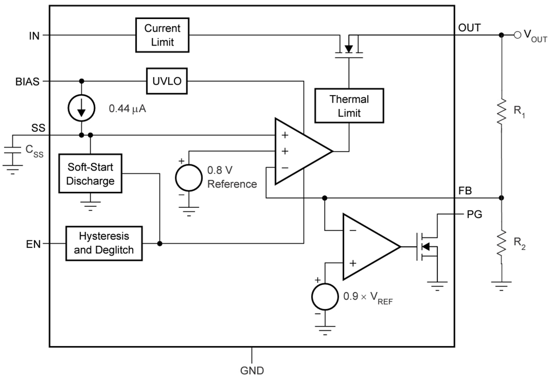
Texas Instruments TPS74901 Low-Dropout (LDO) Linear Regulator provides an easy-to-use, robust power management solution for various applications. User-programmable soft-start minimizes stress on the input power source by reducing capacitive inrush current during start-up. The soft-start is monotonic and designed to power many application-specific integrated circuits (ASICs) and processors. The enable input and power-good output allow easy sequencing with external regulators. This complete flexibility allows a solution to be configured that meets the sequencing requirements of digital signal processors (DSPs), field-programmable gate arrays (FPGAs), and other applications with special start-up requirements.A precision reference and error amplifier delivers 2% accuracy over load, line, temperature, and process. The device is stable with any capacitor ≥2.2µF and is fully specified from -40°C to +125°C. The Texas Instruments TPS74901 is offered in a small (3mm × 3mm) VSON package and a small (5mm × 5mm) VQFN package, yielding a highly compact total solution size. The device is also available in a DDPAK-7 package.
Features
- 0.8V to 3.6V VOUT range
- 0.8V to 5.5V ultra-low VIN range
- 2.7V to 5.5V VBIAS range
- 120mV (typical) at 3A low dropout
- Power-good (PG) output allows supply monitoring or provides a sequencing signal for other supplies
- 2% accuracy over line, load, and temperature
- Adjustable start-up in-rush control
- VBIAS permits low VIN operation with good transient response
- Stable with any output capacitor ≥2.2µF
- Packages
- Small, 3mm × 3mm × 1mm VSON
- 5mm × 5mm × 1mm VQFN and DDPAK-7
- Active high enable
Applications
- Network-attached storage - enterprise
- Rack servers
- Network interface cards (NIC)
- Merchant network and server PSU
Videos
Functional Block Diagram
Publicado: 2023-08-29
| Actualizado: 2025-02-27
