Texas Instruments TPS92515AHV-Q1 2A LED Driver

Texas Instruments TPS92515AHV-Q1 2A LED Driver is a compact monolithic switching regulator that includes a low resistance N-Channel MOSFET. The device works in high-brightness LED lighting applications, which require efficiency, high bandwidth, PWM or analog dimming, and small size.

The regulator operates with constant off-time, peak current control. The operation is simple: after an off-time based on the output voltage, an on-time begins. The on-time ends once the inductor peak current threshold is reached. The TPS92515AHV-Q1 device can be configured to maintain a constant peak-to-peak ripple during the ON and OFF periods of a shunt FET dimming cycle. This cycle is ideal for maintaining a linear response across the entire shunt-FET dimming range.

Features

  • AEC-Q100 Grade 1 Qualified
  • Integrated 290mΩ (typ.) internal N-channel FET
  • Input voltage range
    • TPS92515AHVx with 5.5V to 65V
    • Operation down to 5.15V after start-up
  • Low offset high-side peak current comparator
  • Constant average current, up to 2A
  • Inherent Cycle-by-cycle current limit
  • Multiple dimming methods
    • 10,000:1 Shunt PWM dimming range
    • 1000:1 PWM Dimming range
    • 200:1 Analog dimming range
  • Simple constant off-time control
    • No loop compensation
    • Fast transient response
  • Thermally enhanced HVSSOP package
  • Integrated thermal protection

Applications

  • Automotive lighting
    • LED Switched matrix AFS headlamps
    • DRL
    • High/Low beam
    • Fog
    • Rear
    • Turn signal
    • Side marker
    • Aftermarket
  • Agricultural, marine, and heavy industry lighting
  • High contrast shunt FET dimming
  • Industrial lighting
    • Factory automation
    • Time of Flight (TOF)
    • Appliances
    • Retail illumination
    • Machine vision and inspection
    • Emergency
    • Exit and/or safety lighting
    • Medical lighting
    • Stage and area lighting

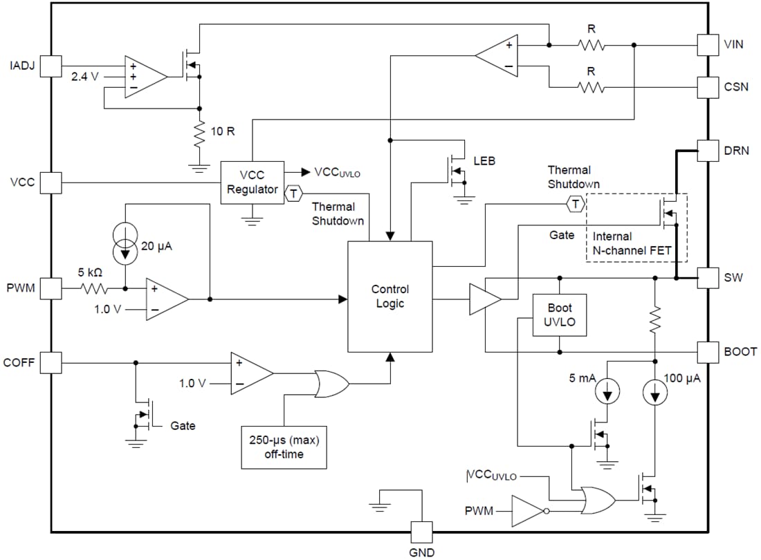
Functional Block Diagram

Block Diagram - Texas Instruments TPS92515AHV-Q1 2A LED Driver
Publicado: 2018-12-14 | Actualizado: 2023-07-24