Texas Instruments TPSM82816EVM Evaluation Module

Texas Instruments TPSM82816EVM Evaluation Module is designed to evaluate the TPSM82816 module with 6A step-down converter with an integrated inductor. This power module is a 6A pin-to-pin compatible step-down power module with frequency synchronization in a 3mm x 4mm x 1.6mm MicroSiP™ package. The TPSM82816EVM module provides a 1.8V output voltage with 1% accuracy for input voltages from 2.7V to 6V. This evaluation module is ideal for optical modules, tests and measurements, patient monitoring and diagnostics, wireless infrastructure, and ruggedized communication applications.

Features

  • 6A output current power module with integrated inductor
  • 3mm x 4mm power module provides 60mm2 total solution size
  • 1.6mm height
  • 2.7V to 6V input voltage range
  • Synchronizable to an external clock

Applications

  • Optical modules
  • Tests and measurements
  • Patient monitoring and diagnostics
  • Wireless infrastructure
  • Ruggedized communication

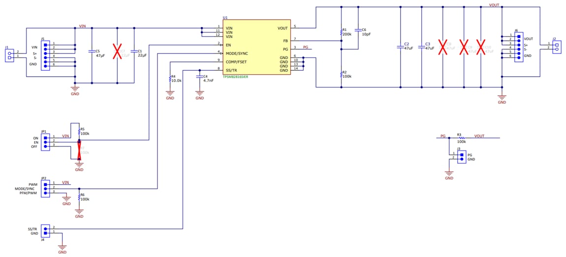
Schematic

Schematic - Texas Instruments TPSM82816EVM Evaluation Module

Top view

Texas Instruments TPSM82816EVM Evaluation Module
Publicado: 2023-02-21 | Actualizado: 2024-09-12