Texas Instruments UCC28060 Single-Chip, PFC Controller

Texas Instruments' UCC28060 PFC controller achieves high-efficiency ratings in applications ranging from multi-kilowatt communication, server, and industrial systems, to digital TVs and PCs. The PFC controller device features an input filter and output capacitor current cancellation that provides reduced current ripple for higher system reliability and smaller bulk, as well as a reduced EMI filter size. The Texas Instruments UCC28060 enables the use of low-cost diodes without extensive snubber circuitry.

Features

  • Easy phase management facilitates compliance to light-load efficient standards
  • FailSafe OVP with dual paths prevents output Conduction Mode (CCM)
  • Over-voltage conditions caused by voltage-sensing failures
  • Sensorless current shaping simplifies board layout and improves efficiency
  • Inrush safe current limiting
    • Prevents MOSFET conduction during inrush
    • Eliminates reverse recovery events in output rectifiers
  • Cost savings
  • Improved efficiency and design flexibility over traditional, single-phase Continuous Conduction Mode (CCM)
  • Input filter and output capacitor current cancellation
  • Reduced current ripple for higher system reliability and smaller bulk capacitor
  • Reduced EMI filter size
  • Enables use of low-cost diodes without extensive snubber circuitry
  • Improved light-load efficiency
  • Improved transient response
  • Complete system-level protection
  • 1A source/1.8A sink gate drivers
  • Operating temperature range: –40°C to +125°C in an SOIC 16-pin package

Applications

  • 100W to 800W power supplies
  • LCD, Plasma, and DLP® TVs
  • Computer power supplies
  • Entry level servers
  • Electronic lighting ballasts

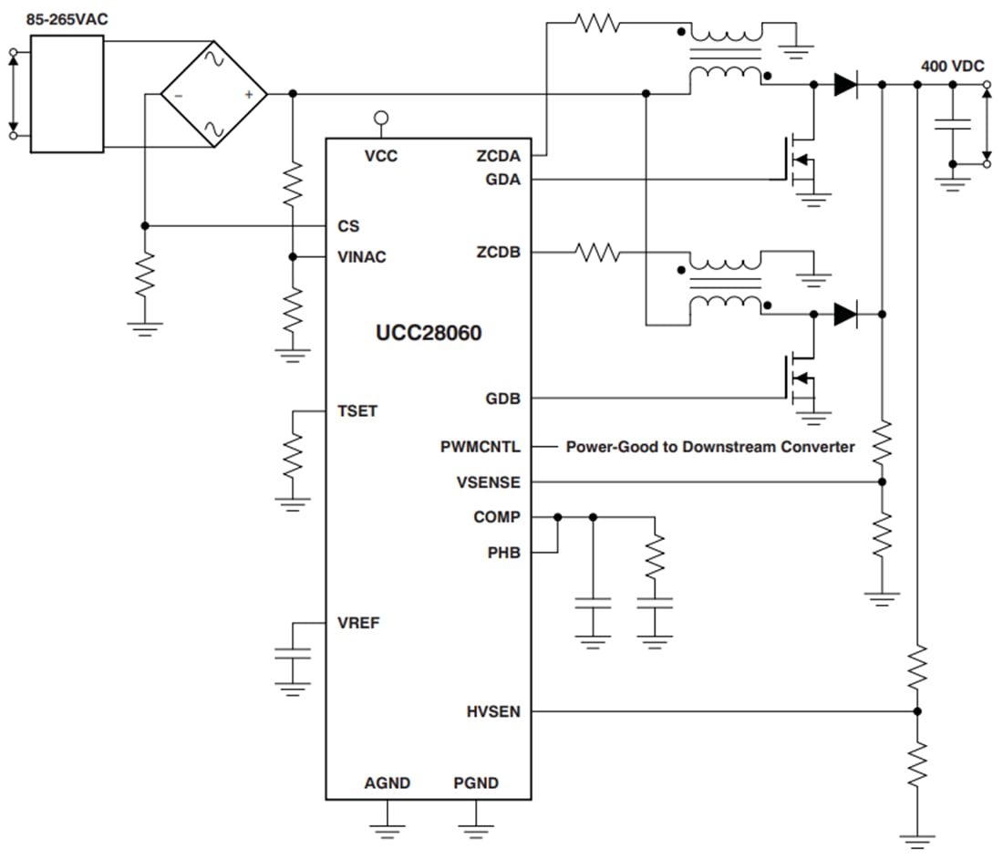
Typical Application Circuit

Application Circuit Diagram - Texas Instruments UCC28060 Single-Chip, PFC Controller
Publicado: 2008-02-21 | Actualizado: 2022-03-11