Texas Instruments UCC28781EVM-053 Evaluation Module

Texas Instruments UCC28781EVM-053 Evaluation Module (EVM) is configured to evaluate the operation of the UCC28781-Q1 controller. This EVM consists of a 4-layer Printed Circuit Board (PCB) with through-hole components on the top side and surface-mount components on the bottom side. The UCC28781EVM-053 evaluation module demonstrates a high-efficiency, high-density, and high-voltage automotive bias supply with 60W, 15V output using a Zero-Voltage-Switching Flyback (ZVSF) controller. The UCC28781-Q1 controller drives a primary-side silicon MOSFET directly and drives a secondary-side synchronous rectifier through a UCC5304 isolated gate-driver to increase efficiency and achieve ZVS. The UCC28781EVM-053 EVM is used in high-voltage automotive traction inverter bias supply, high-voltage automotive redundant supply, and high-density AC-to-DC or DC-to-DC auxiliary power supplies.

The UCC28781EVM module converts a DC input voltage range of 50V to 500V down to an isolated output of 15V. The output current is rated for a maximum of 4A for input voltages between 250V and 500V, and derated to a maximum of 2A for input voltages between 50V and 250V. Additionally, the EVM can be powered from an isolated AC source with voltages between 90VRMS to 264VRMS by connecting the rectified AC section to the DC input.

Features

  • High-frequency operation >150kHz enables small solution size
  • Multi-mode operation maintains high efficiency across line and load
  • Converts a DC input voltage range of 50V to 500V down to an isolated output of 15V
  • Output current:
    • Rated to a maximum of 4A for input voltages between 250VDC and 500VDC
    • Derated to a maximum of 2A for inputs between 50VDC and 250VDC
  • Efficiency >94% at 250VDC, full load
  • Stand-by power <70mW at 500VDC, no load
  • On-board is an optional means to power the EVM from a 90VAC to 264VAC source
  • 4-layer PCB with through-hole components on the top side
  • Surface-mount components on the bottom side

Applications

  • High-voltage automotive traction inverter bias supply
  • High-voltage automotive redundant supply
  • High-density AC-to-DC or DC-to-DC auxiliary power supplies

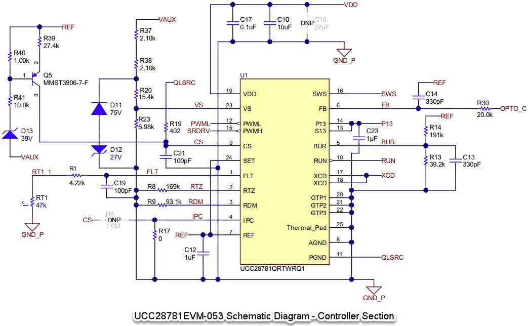
Schematics

Test Set-Up Diagrams

Texas Instruments UCC28781EVM-053 Evaluation Module
Publicado: 2023-02-13 | Actualizado: 2023-03-07