Texas Instruments UCC5871-Q1 IGBT/SiC MOSFET Gate Driver
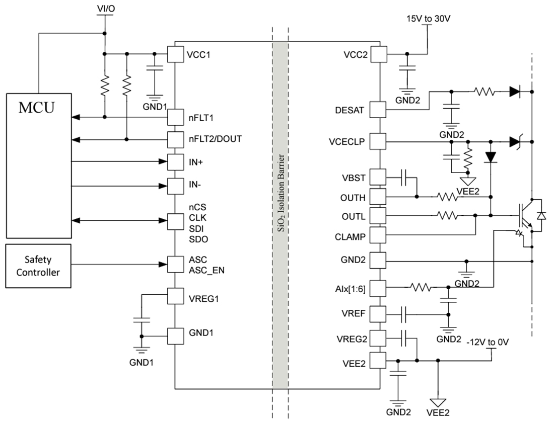
Texas Instruments UCC5871-Q1 IGBT/SiC MOSFET Gate Driver is an isolated, highly configurable single-channel gate driver targeted to drive high-power SiC MOSFETs and IGBTs in EV/HEV applications. Power transistor protections, such as shunt-resistor–based overcurrent, NTC-based overtemperature, and DESAT detection, include selectable soft-turn-off or two-level turn-off during these faults. To further reduce the application size, the Texas Instruments UCC5871-Q1 integrates a 4A active Miller clamp during switching and an active gate pulldown while the driver is unpowered. An integrated 10-bit ADC enables the monitoring up to six analog inputs and the gate driver temperature for enhanced system management. Diagnostics and detection functions are integrated to simplify the system design. The parameters and thresholds for these features are configurable using the SPI interface, which allows the device to be used with nearly any SiC MOSFET or IGBT.Features
- The split output driver provides a 30A peak source and 30A peak sink currents
- Interlock and shoot-through protection with 150ns (max) propagation delay and programmable minimum pulse rejection
- Primary and secondary side active short circuit (ASC) support
- Configurable power transistor protections
- DESAT-based short circuit protection
- Shunt resistor-based overcurrent and short circuit protection
- NTC-based overtemperature protection
- Programmable soft turn-off (STO) and two-level turn-off (2LTOFF) during power transistor faults
- Integrated diagnostics
- Built-in self-test (BIST) for protection comparators
- IN+ to transistor gate path integrity
- Power transistor threshold monitoring
- Internal clock monitoring
- Fault alarm (nFLT1) and warning (nFLT2) outputs
- Functional Safety-Compliant
- Developed for functional safety applications
- Documentation available to aid ISO 26262 system design up to ASIL D
- Integrated 4A active Miller clamp or optional external drive for Miller clamp transistor
- Advanced high voltage clamping control
- Internal and external supply undervoltage and overvoltage protection
- Active output pulldown and default low outputs with low supply or floating inputs
- Driver die temperature sensing and overtemperature protection
- 100kV/µs minimum common mode transient immunity (CMTI) at VCM = 1000V
- SPI-based device reconfiguration, verification, supervision, and diagnosis
- Integrated 10-bit ADC for power transistor temperature, voltage, and current monitoring
Applications
- HEV and EV traction inverter
- HEV and EV power modules
Simplified Schematic
Publicado: 2023-03-02
| Actualizado: 2025-03-06
