Fast design with µPOL™ DC-DC Converters
I need a power module...
similar or smaller than my current solution
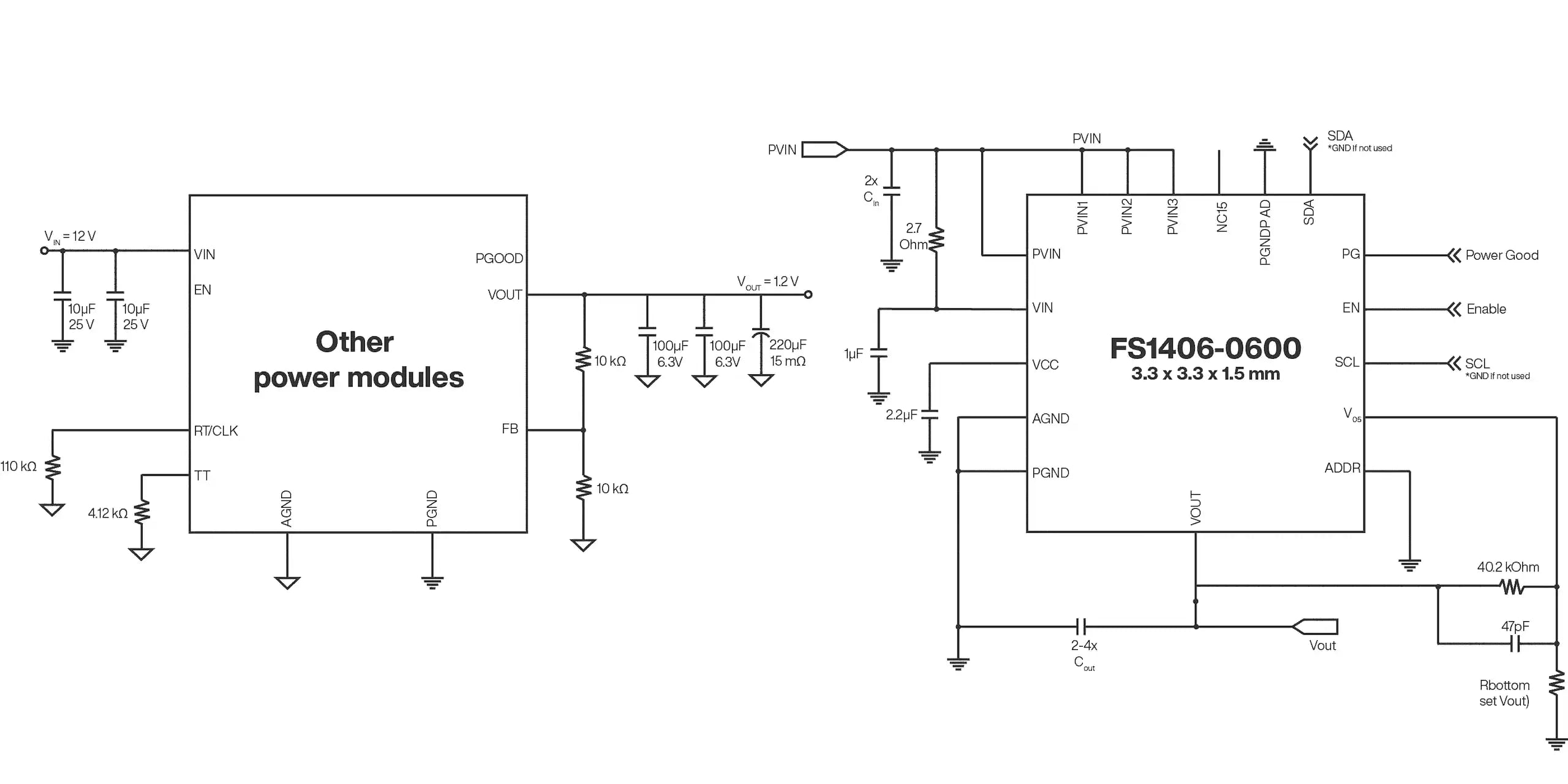
µPOL DC-DC Converters are excellent candidates for power module replacement and match up well in terms of footprint size and height. In most cases, µPOL is actually smaller and offers higher current output and performance.
3x smaller than traditional solutions

with easy to use starter schematics and design files
Symbols, footprints, 3D models, and complete starter layout design files are available for free download in multiple formats, depending on design needs. Typically 4 layers only, including thermal design vias for high temperature rating and excellent derating with no airflow.
Costa Rica





